新闻动态 dynamic
近两年抖音的火爆崛起,不但打造出一批网红男女,也成就了一大批网红游乐项目,吸引不少游玩的人乐意去打卡,景区商场等经营者也竞相推
2021年10月1日,新疆哈密庙尔沟景区正式开启潮玩模式。本次潮玩节将以“金秋潮玩节,嗨在庙尔沟”为宣传主题,新游乐、新玩法全面开启
在国内经济内循环的大趋势下,“夜游经济”已经成为众多城市高度关注与发展的重要项目。中央和地方政府不断推出发展夜间经济的支持政策
大家在大唐不夜城和东北不夜城着重运用新网红打造专属IP,仅仅一个不倒翁小姐姐的传播量达到了惊人的25 8亿次,相当于几乎整个城市的自
细节决定成败。景区经营是个综合而又复杂的课题,一点不注意大大降低游客体验度。小编整理景区经营做好6个细节,提升游客体验度。 1
景区电子票务系统是专为旅游景区实现自动化售票、在线售票、智能检票、票务管理、门票营收等的应用场合而设计的,它是一套软硬件一体解
风景区智慧景区的建设最少不了的便是风景区票务系统软件,因为它可以让风景区售票检票变得更流程化,省去大量人力,节省景区管理成本,
随着我国旅游业的不断快速发展,各旅游景区客流量也逐年增加,各地旅游景区游客络绎不绝。旅游景区消费需求的快速增长,景区拥堵排人队
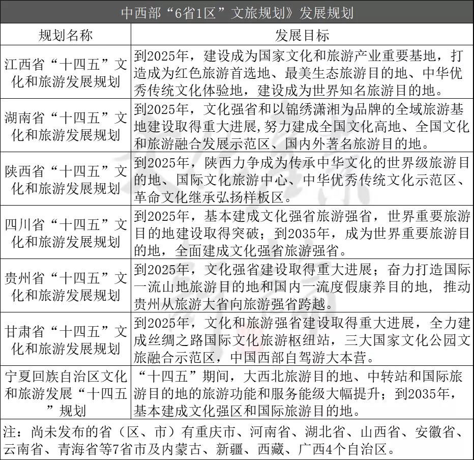
继今年6月文化和旅游部印发《“十四五”文化和旅游发展规划》后,据不完全统计,截至2021年12月3日,已有包括北京、天津、上海、河北等
江西:到2025年,打造成为红色旅游首选地、建设成世界知名旅游目的地 中部地区文旅大省江西在《文旅规划》中提出,到2025年,建设成